Content
令和7年度 木造住宅耐震化補助金始まります! 最大150万円!!
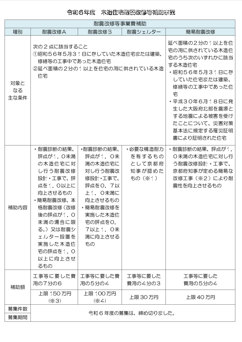
【令和7年度 木造住宅耐震化補助金】木津川市・精華町・京田辺市
令和6年度に引き続き令和7年度も始まります。昭和56年以前に建てられた木造住宅が対象で最大補助額なんと150万円!大変お得にお家を耐震化
できるビッグチャンスですのでこの機会をぜひお見逃しなく!
※募集枠には限りがございますのでお考えの方はお早い目に
_1.png)
※上の表の原本はこちらからご覧ください。→木造住宅耐震改修工事補助事業の内容
耐震診断、耐震補強工事のことならアスマイルリフォームにお任せください!京都府登録の耐震診断士が地震に強い建物と変えるため、最適なプランをご提案させていただきます。
お問い合わせはこちらから!
⇩ ⇩ ⇩ ⇩ ⇩ ⇩ ⇩
ホームページからのお問い合わせはこちらをクリック!
電話でのご相談は 0120-583-088 担当:北澤(きたざわ)

